Presione ENTER para buscar o ESC para cerrar
INICIO
ATTA
MISIÓN Y VISIÓN
HISTORIA
¿QUÉ HACEMOS?
ORGANIGRAMA
EQUIPOS DE TRABAJO
DATOS DE GESTIÓN
DOCUMENTOS
DOCUMENTOS ATTA
LEYES
VALIDADOR
MECANISMOS DE TRANSPARENCIA
NOTICIAS
TRIBUNALES ADMINISTRADOS
TRIBUNALES TRIBUTARIOS Y ADUANEROS
QUÉ SON LOS TTA
ESTADÍSTICAS
TTA TRANSPARENTE
CANAL DENUNCIAS TTA
SITIO WEB TTA
TRIBUNAL DE CONTRATACIÓN PÚBLICA
TCP TRANSPARENTE
SITIO WEB TCP
CONCURSOS
TRANSPARENCIA ACTIVA
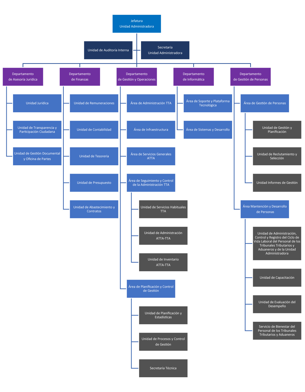
ORGANIGRAMA
Unidad Administradora de los Tribunales Tributarios Aduaneros, y del Tribunal de Contratación Pública
INICIO
ATTA
MISIÓN Y VISIÓN
HISTORIA
¿QUÉ HACEMOS?
ORGANIGRAMA
EQUIPOS DE TRABAJO
DATOS DE GESTIÓN
DOCUMENTOS
DOCUMENTOS ATTA
LEYES
VALIDADOR
MECANISMOS DE TRANSPARENCIA
NOTICIAS
TRIBUNALES ADMINISTRADOS
TRIBUNALES TRIBUTARIOS Y ADUANEROS
QUÉ SON LOS TTA
ESTADÍSTICAS
TTA TRANSPARENTE
CANAL DENUNCIAS TTA
SITIO WEB TTA
TRIBUNAL DE CONTRATACIÓN PÚBLICA
TCP TRANSPARENTE
SITIO WEB TCP
CONCURSOS
TRANSPARENCIA ACTIVA